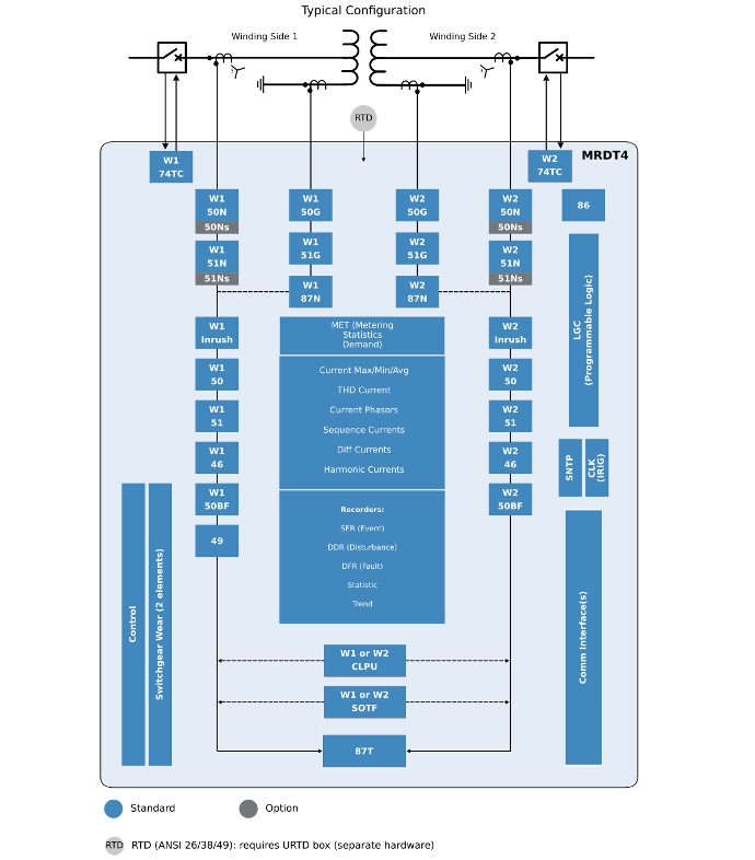
MRDT4 Transformer Differential Protection

The various protective functions of the MRDT4 are specifically tailored to the protection of two winding transformers. The device offers in addition to the differential protection various communication and backup protection functions.

Furthermore the MRDT4 can also be used as a cost-optimized generator differential protection device, where it is even possible to have a step-up transformer integrated into the protection zone.

The protection functions of the MRDT4 have been adapted to comply with the requirements of the VDE-AR-N-4110:2018.

MRDT4-2 highPROTEC Series

Part Number: MRDT4-2A0AAA
https://tecs-v14.cloudition.de/web/image/product.template/28091/image_1920?unique=c5e8c88

Transformer Differential Protection


Please contact us if you need more information.
Variants Overview Table
  • Hardware
  • Measurement
  • Housing type
  • Communications
  • Environment

This combination does not exist.




Terms and Conditions

Features

  • Wide range power supply: 24 … 270 VDC / 48 … 230 VAC

  • CT measurement always with 1 A and 5 A

  • Plausibility verification intelligence

  • Optimized functional overview by hiding unused functions, parameter and assignments

  • On-board testing without removing the wiring

Applications

  • Protection of power transformers (HV, MW, LV) against internal phase and ground faults as well as external faults.

Downloads

Specification

Name Open
DOK-FLY-MRDT4-2D.pdf Open
DOK-FLY-MRDT4-2E.pdf Open

Manuals

Name Open
MRDT4-3.7-DE-MAN_C.pdf Open
MRDT4-3.7-EN-MAN_C.pdf Open
Contact us
Turner ECS Netherlands

Dirk Storklaan 76
2132 PX Hoofddorp
The Netherlands
Tel: +31 (0) 23 566 23 00

24/7: +31 (0) 6 57 59 22 50
info.nl@turner-ecs.com

Unit 1 High Carr Business Park
Newcastle-under-Lyme
Staffordshire ST5 7XE
United Kingdom
Tel: +44 1782 569190
info.uk@turner-ecs.com

Turner MCS Italy

Polo Tecnologico della Brianza Edif. 9 Lab 3
Via Lavoratori Autobianchi 1
20832 Desio, Italy
Tel: +39 0362 62 12 40
info.it@turner-mcs.com

Turner ECS Germany

OhmStraße 2
D63225 Langen
Germany
Tel.: +49 (0) 6103 73 299 0
info.de@turner-ecs.com

Turner ECS Abu Dhabi

Bin Hamoodah Building
7th Floor, Sh. Khalifa Street
P.O. Box 203, Abu Dhabi
United Arabic Emirates
Tel: +971 02 626 7912
info.me@turner-ecs.com

Turner ECS Saudi Arabia

Office No. 702
7th Floor Al Mousa Tower
6682 Al Amir Turki-Al Yarmok Dst.
Al Khobar - Saudi Arabia
General: +966 138343734

Mobile: +966(0)504827421
info.me@turner-ecs.com

Turner ECS Qatar

P.O Box 153
Ein Khalid Commercial Building
Doha, Qatar
Tel: +974 3338 0351
info.me@turner-ecs.com